LTM overview

The LTM models are:
  • EOPS - One-area Power-market Simulator

  • EMPS - Multi-area Power-market Simulator

These models are closely connected, they have many common input and output files, common features and common methodology for the power market simulation.

Some of the application areas are listed below:

  • Operation planning. On local and national level: - Assessing future price development in the spot market - Analysing the power balance situation in a given (critical) situation - Determining the external conditions for short-term models like SHOP

  • System expansion planning. The economic consequences of: - Constructing new interconnections - Constructing new hydropower or thermal power units - Replacing old thermal power units - Integration of renewable energy sources in the system

  • Environment: - Estimating the emissions linked to thermal power units and boilers - Determining the cost of introducing environmental taxes on CO2 / fuel for thermal power plants.

  • Market research: - Analysing the consequences of changed market regimes for the power exchange. - Assessing the economic outcome of market coupling / market splitting.

  • Transmission estimations (in combination with the functionality of Samnett and Samlast) - The utility value of transmission lines, plants and reservoirs - Congestion analysis

Users of the models include hydropower producers, transmission system operators, market analysts, power system regulators, etc. The first versions were developed by EFI, now SINTEF Energy Research, in the beginning of the 1970s.

The EOPS model

The goal of the EOPS model is to establish the best possible utilisation of hydropower resources and contract supply with regard to uncertain future inflow and market prices. EOPS is also used in data preparation for the EMPS model.

The model is used as a decision-support system for operational planning for long and medium term (1 -520 weeks) by local hydropower dominated generation systems. It also gives boundary conditions to models used to determine optimal operation on the short term (e.g. the SHOP (Short-term Hydro Operation Planning) model with 7-11 days as the analysis horizon).

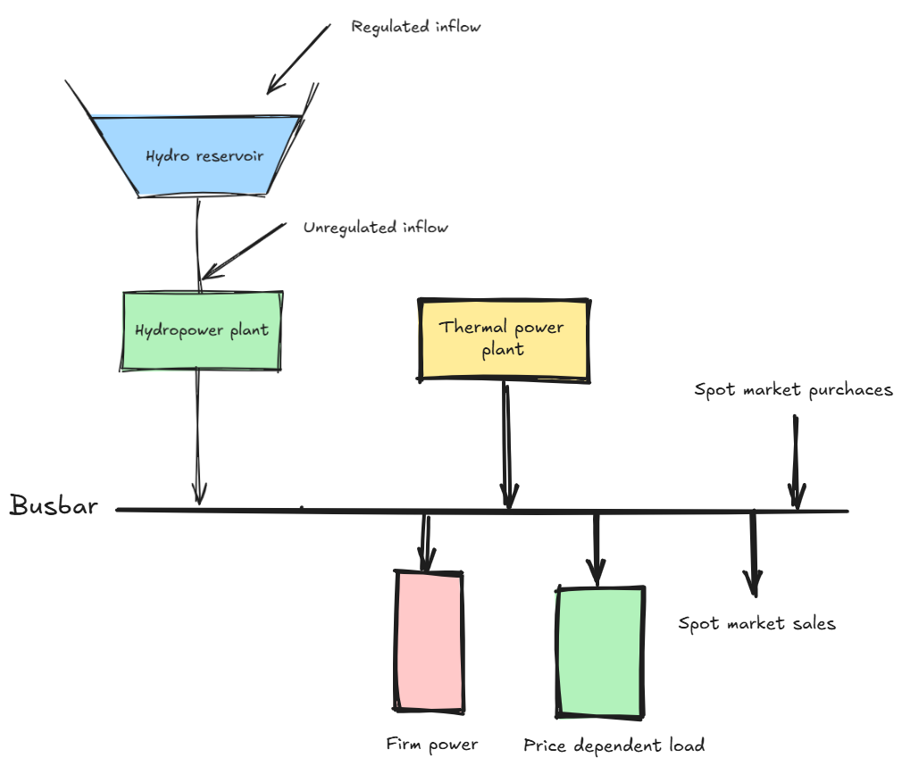
Fig. 1 shows an area (aggregated) busbar with connections to power generation units and power consumption units and a power exchange to the spot market.

One area power system visualisation

Fig. 1: Visualisation of a local power system in the EOPS.

The EMPS model

EFI’s Multi-area Power-market Simulator (EMPS) is a market simulator that optimizes the utilization of hydrothermal systems (based on the water value method). The model is a unique tool, among others providing insight to price formation, energy economics, energy transmission, and environmental effects as well as the quality of power delivery. The utilization of local, national and regional energy resources can be simulated, including the interaction of a hydropower system with a neighbouring thermal power system. The model also generates the exogenous conditions for further models used to determine optimal short-term operation. (e.g. the SHOP model with an analysis horizon covering 7 to 11 days).

Fig. 2 shows a power system with interconnections between multiple area busbars geographically located in Norway with import and export options with neighbouring countries. Each area contain a local power system as shown in Fig. 1 and exchange capacities on interconnections to neighbouring areas.

Multi area power system visualisation

Fig. 2: Visualisation of a multi-area power system for the EMPS.